化学基礎は、身の回りの「なぜ?」を原子レベルで解き明かしてくれる面白い科目だよ。水が氷になったり、鉄が錆びたりする理由が全部わかるようになるし、共通試験でも基本の理解がしっかり問われるから、一緒に攻略していこう!
Registriraj se za ogled vsebineBrezplačno je!
Dostop do vseh dokumentov
Izboljšaj svoje ocene
Pridruži se milijonom študentov
Knowunity AI
Predmeti
Triangle Congruence and Similarity Theorems
Triangle Properties and Classification
Linear Equations and Graphs
Geometric Angle Relationships
Trigonometric Functions and Identities
Equation Solving Techniques
Circle Geometry Fundamentals
Division Operations and Methods
Basic Differentiation Rules
Exponent and Logarithm Properties
Prikaži vse teme
Human Organ Systems
Reproductive Cell Cycles
Biological Sciences Subdisciplines
Cellular Energy Metabolism
Autotrophic Energy Processes
Inheritance Patterns and Principles
Biomolecular Structure and Organization
Cell Cycle and Division Mechanics
Cellular Organization and Development
Biological Structural Organization
Prikaži vse teme
Chemical Sciences and Applications
Atomic Structure and Composition
Molecular Electron Structure Representation
Atomic Electron Behavior
Matter Properties and Water
Mole Concept and Calculations
Gas Laws and Behavior
Periodic Table Organization
Chemical Thermodynamics Fundamentals
Chemical Bond Types and Properties
Prikaži vse teme
European Renaissance and Enlightenment
European Cultural Movements 800-1920
American Revolution Era 1763-1797
American Civil War 1861-1865
Global Imperial Systems
Mongol and Chinese Dynasties
U.S. Presidents and World Leaders
Historical Sources and Documentation
World Wars Era and Impact
World Religious Systems
Prikaži vse teme
Classic and Contemporary Novels
Literary Character Analysis
Rhetorical Theory and Practice
Classic Literary Narratives
Reading Analysis and Interpretation
Narrative Structure and Techniques
English Language Components
Influential English-Language Authors
Basic Sentence Structure
Narrative Voice and Perspective
Prikaži vse teme
52
•
Posodobljeno Mar 16, 2026
•
化学基礎は、身の回りの「なぜ?」を原子レベルで解き明かしてくれる面白い科目だよ。水が氷になったり、鉄が錆びたりする理由が全部わかるようになるし、共通試験でも基本の理解がしっかり問われるから、一緒に攻略していこう!








まず最初に、化学で使う言葉を整理しておこう。ここが曖昧だと後で絶対に混乱するから、しっかり押さえておこうね。
物質っていうのは、質量をもって空間を占めるものすべて。空気も水も君の机も全部物質だよ。そして物質は純物質と混合物に分けられる。
純物質は1種類の物質だけでできているもので、単体と化合物に分かれる。単体は酸素(O₂)や鉄(Fe)みたいに1種類の元素だけでできているもの。化合物は水(H₂O)や二酸化炭素(CO₂)みたいに2種類以上の元素が結合しているものだ。
一方、混合物は食塩水や空気みたいに複数の純物質が混ざったもの。これはろ過や蒸留といった物理的な方法で分離できるのが特徴だよ。
覚えるコツ: 単体は「単純」、化合物は「合成」、混合物は「混ぜた」ってイメージで覚えよう!

すべての物質は、とても小さな原子からできている。原子は物質を構成する基本的な粒子で、化学的な方法ではこれ以上分割できないんだ。
原子の中心には原子核があって、その周りを電子が回っている。原子核は陽子(正の電荷)と中性子(電荷なし)からできているよ。原子全体では陽子の数と電子の数が等しいから、電気的に中性になっている。
重要なのは、原子番号 = 陽子の数 = 電子の数で、質量数 = 陽子の数 + 中性子の数ということ。元素の種類は原子番号(つまり陽子の数)で決まるから、これは絶対覚えよう!
同位体っていうのは、同じ元素でも中性子の数が違う原子のこと。例えば水素には軽水素(¹H)、重水素(²H)、三重水素(³H)があるんだ。
ポイント: 原子番号が元素を決める!これさえ覚えておけば、どんな問題も怖くないよ。

原子が電子を失ったり受け取ったりすると、イオンになる。電子を失うと陽イオン(例:Na⁺)、電子を受け取ると陰イオン(例:Cl⁻)になるよ。
原子同士が結びつく方法には主に2つある。イオン結合は陽イオンと陰イオンが静電気的な力で結びつく結合で、主に金属と非金属の間でできる。塩化ナトリウム(NaCl)がいい例だね。
共有結合は原子同士が電子を共有して結びつく結合で、主に非金属同士でできる。水(H₂O)やメタン(CH₄)がその例だよ。
この2つの結合の違いをしっかり理解しておけば、物質の性質も予想できるようになるから、しっかり区別しよう。
覚え方: イオン結合は「引き合う」、共有結合は「分け合う」って覚えると忘れないよ!

原子や分子は超小さいから、個数で数えるのは現実的じゃない。そこで登場するのが物質量で、単位は**mol(モル)**だよ。
1 molは6.02×10²³個の粒子の集まりのこと。この数をアボガドロ定数って呼ぶんだ。鉛筆12本を1ダースって呼ぶのと同じ感覚だね。
モル質量(g/mol)は、物質1 molあたりの質量のこと。原子量や分子量にg/molをつけた数値と同じになるよ。例えば水(H₂O)の分子量は18だから、水のモル質量は18 g/molで、水18gには水分子が1 mol含まれているってことだ。
質量(g)、物質量(mol)、粒子の数(個)の変換は化学基礎の超重要ポイント!これができないと先に進めないから、しっかり練習しよう。
計算のコツ: 必ず単位も一緒に書こう。gなのかmolなのか個なのかを意識すれば、計算ミスがぐっと減るよ!

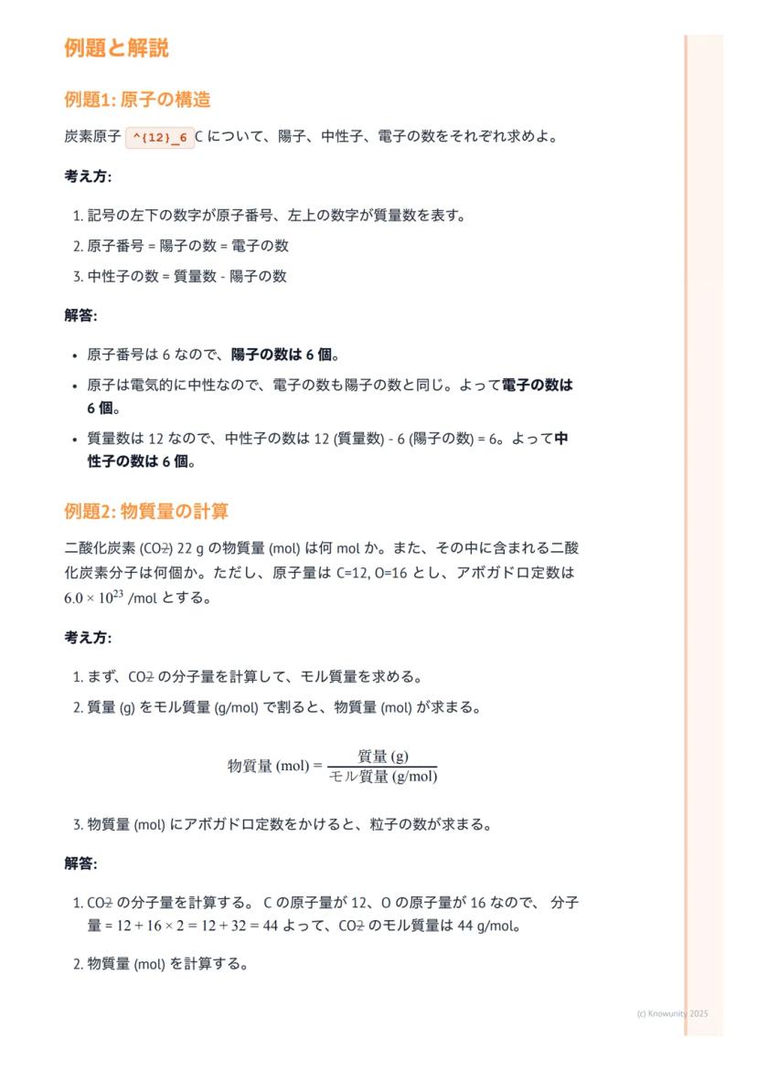
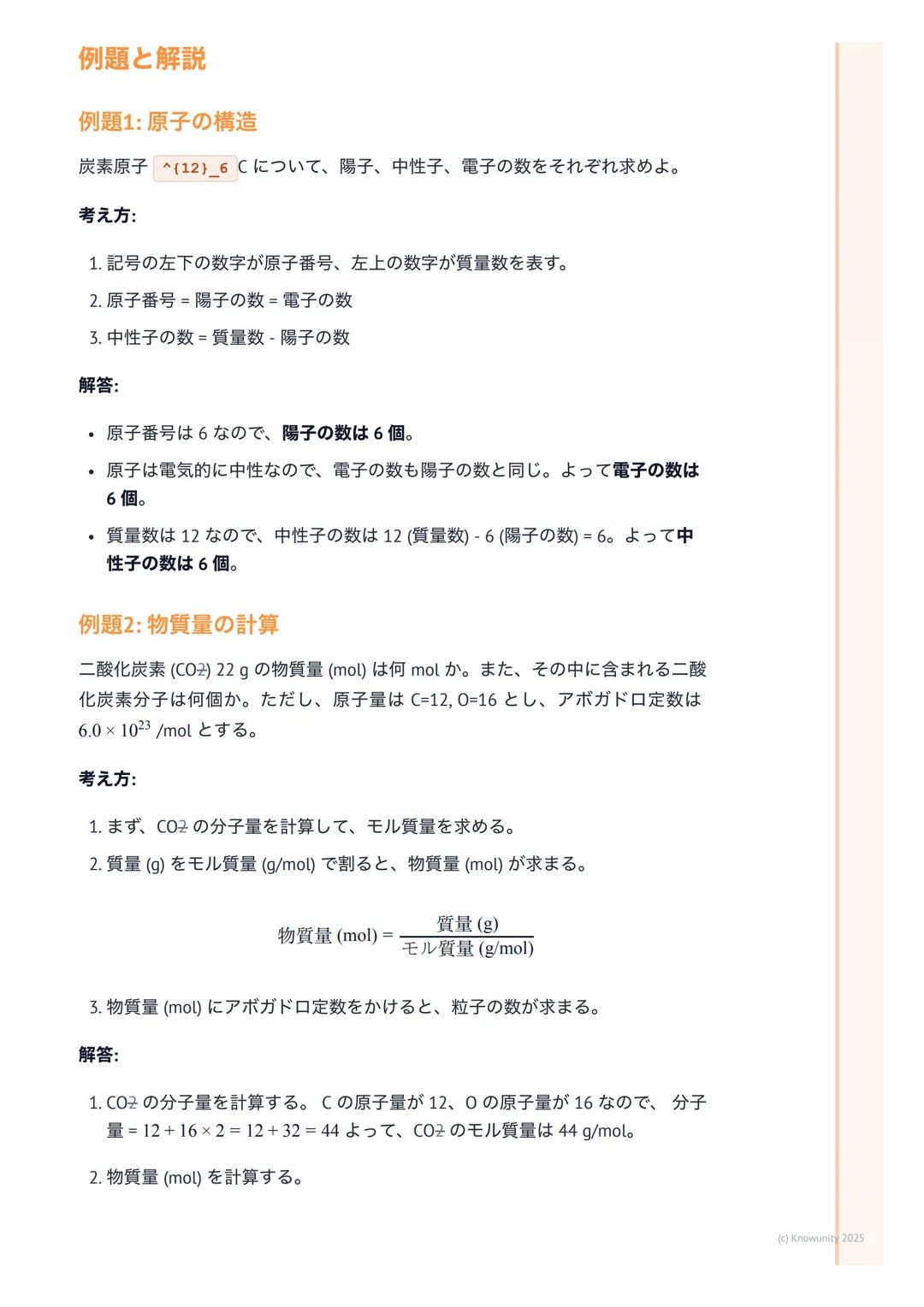
例題1: 原子の構造 炭素原子¹²₆Cについて、陽子、中性子、電子の数を求めてみよう。
記号の見方を覚えておこう。左下が原子番号、左上が質量数だ。原子番号6だから陽子は6個、電気的に中性だから電子も6個。中性子は質量数12 - 陽子6 = 6個だね。
例題2: 物質量の計算 二酸化炭素(CO₂)22gは何molか?また、分子は何個含まれているか?
まずCO₂の分子量を計算:12 + 16×2 = 44。だからモル質量は44 g/mol。
物質量 = 22g ÷ 44 g/mol = 0.50 mol
分子の数 = 0.50 mol × 6.0×10²³ /mol = 3.0×10²³個
この手順を覚えておけば、どんな計算問題も解けるようになるよ!
成功の秘訣: 例題を何度も解いて、計算の流れを体に覚えさせよう。慣れれば絶対にできる!

ここからは、よく間違えやすいポイントをまとめておくね。
原子番号と質量数は絶対に間違えないこと!原子番号(陽子の数)が元素を決める大事な数字だよ。
同素体と同位体も混乱しやすい。同素体は同じ元素からなる単体で性質が違うもの(酸素O₂とオゾンO₃など)。同位体は同じ元素で中性子の数が違う原子(¹Hと²H)だ。
モル計算では、分子と原子の区別に注意しよう。「水1 molに含まれる水素原子は何mol?」って問題では、H₂O分子1個にH原子が2個あるから、答えは2 molになるよ。
これらのポイントを押さえておけば、テストでも自信を持って解答できるはず!
試験対策: 計算問題では必ず単位を書いて、最後に答えが妥当かチェックする習慣をつけよう。

試験前に必ずチェックしておきたいポイントをまとめたよ。
物質の分類: 純物質(単体・化合物)と混合物の違いを具体例と一緒に覚えておこう。
原子の構造: 原子番号 = 陽子の数、質量数 = 陽子の数 + 中性子の数。これは化学の基本中の基本だ。
イオン: 電子のやり取りで生じる。陽イオンは電子を失い、陰イオンは電子を受け取る。
物質量: 1 mol = 6.02×10²³個。質量(g)↔ 物質量(mol)↔ 粒子の数(個)の変換を完璧にしよう。
これらをしっかり理解していれば、化学基礎の土台はバッチリ!次のステップに自信を持って進めるよ。
最終アドバイス: 理解したら必ず問題を解いて確認しよう。知識を使えるようになってこそ、本当の理解だからね!
Naš AI Spremljevalec je orodje umetne inteligence, osredotočeno na dijake, ki ponuja več kot le odgovore. Zgrajen na milijonih virov Knowunity-ja, zagotavlja relevantne informacije, prilagojene načrte učenja, kvize in vsebino neposredno v klepetu ter se prilagaja tvoji individualni poti učenja.
Aplikacijo lahko preneseš iz Google Play Store ali Apple App Store.
Tako je! Uživaj v brezplačnem dostopu do učnih vsebin, se povezuj s sošolci in dobi takojšnjo pomoč – vse na dosegu roke.
App Store
Google Play
Aplikacija je res enostavna za uporabo in dobro oblikovana. Našel sem vse, kar sem iskal, in se iz predstavitev ogromno naučil! Aplikacijo bom zagotovo uporabil za razredno nalogo! In seveda mi je tudi super vir navdiha.
Stefan S
iOS uporabnik
Ta aplikacija je res kul. Toliko zapiskov za učenje in pomoči [...]. Moj problemski predmet je na primer francoščina, in aplikacija ima toliko možnosti za pomoč. Zahvaljujoč tej aplikaciji sem izboljšal svojo francoščino. Priporočil bi jo vsem.
Samantha Klich
Android uporabnica
Vau, res sem navdušena. Aplikacijo sem preizkusila, ker sem jo videla oglaševano večkrat, in sem bila popolnoma presenečena. Ta aplikacija je POMOČ, ki jo rabiš za šolo, in ponuja toliko stvari, kot so vaje in povzetki, ki so bili meni osebno ZELO koristni.
Anna
iOS uporabnica
Najboljša aplikacija na svetu! Ni besed, ker je preveč dobra
Thomas R
iOS uporabnik
Preprosto neverjetno. Omogoča mi učenje 10x bolje, ta aplikacija si zasluži 10/10. Toplo jo priporočam vsem. Lahko gledam in iščem zapiski. Lahko jih shranim v mapo predmeta. Kadarkoli se lahko vrnem in se učim. Če še nisi preizkusil te aplikacije, res nekaj zamujašː
Basil
Android uporabnik
Ta aplikacija me je naredila veliko bolj samozavestnega pri pripravi na izpite, ne samo zato, ker je povečala moje samozavest z funkcijami, ki ti omogočajo povezovanje z drugimi in se počutiš manj osamljen, ampak tudi zaradi načina, kako je aplikacija sama osredotočena na to, da se počutiš bolje. Enostavna je za navigacijo, zabavna za uporabo in koristna za vsakogar, ki se spopada s čimer koli.
David K
iOS uporabnik
Aplikacija je preprosto odlična! Vse kar moram naredit je, da vpišem temo v iskalno vrstico in dobim odgovor super hitro. Ne rabim gledat 10 YouTube videov, da razumem nekaj, tako da privarčujem čas. Toplo priporočam!
Sudenaz Ocak
Android uporabnica
V šoli sem bila res slaba pri matematiki, ampak zahvaljujoč aplikaciji se mi zdaj gre bolje. Tako hvaležna sem, da ste naredili to aplikacijo.
Greenlight Bonnie
uporabnica Androida
zelo zanesljiva aplikacija za pomoč in razvoj vaših idej o matematiki, angleščini in drugih sorodnih temah pri vašem delu. prosim uporabite to aplikacijo, če se spopadaš s težavami na določenih področjih, ta aplikacija je ključna za to. škoda, da nisem naredil ocene prej. in je tudi brezplačna, tako da se ne sekiriraj glede tega.
Rohan U
uporabnik Android
Vem, da veliko aplikacij uporablja lažne račune za povečanje svojih ocen, vendar si ta aplikacija zasluži vse to. Prvotno sem dobival 4 na angleških izpitih in tokrat sem dobil oceno 7. Za to aplikacijo nisem vedel do tri dni pred izpitom in mi je ZELO pomagala. Prosim, res mi zaupaj in jo uporabi, saj sem prepričan, da boš tudi ti videl napredek.
Xander S
uporabnik iOS
KVIZI IN KARTICE SO TAKO UPORABNI IN OBOŽUJEM Knowunity AI. TO JE TUDI DOBESEDNO KOT CHATGPT SAMO PAMETNEJŠI!! MI JE POMAGAL TUDI Z MOJIMI PROBLEMI Z MASKARO!! KAKOR TUDI Z MOJIMI PRAVIMI PREDMETI! SEVEDA 😍😁😲🤑💗✨🎀😮
Elisha
uporabnik iOS
Ta aplikacija je res najboljša. Se mi zdi učenje tako dolgočasno, ampak ta aplikacija naredi tako enostavno, da organiziraš vse skupaj in potem lahko vprašaš brezplačno AI, da te preizkusi, tako dobro in lahko enostavno naložiš svoje zadeve. toplo priporočam kot nekdo, ki zdaj rešuje poskusne izpite
Paul T
uporabnik iOS
Aplikacija je res enostavna za uporabo in dobro oblikovana. Našel sem vse, kar sem iskal, in se iz predstavitev ogromno naučil! Aplikacijo bom zagotovo uporabil za razredno nalogo! In seveda mi je tudi super vir navdiha.
Stefan S
iOS uporabnik
Ta aplikacija je res kul. Toliko zapiskov za učenje in pomoči [...]. Moj problemski predmet je na primer francoščina, in aplikacija ima toliko možnosti za pomoč. Zahvaljujoč tej aplikaciji sem izboljšal svojo francoščino. Priporočil bi jo vsem.
Samantha Klich
Android uporabnica
Vau, res sem navdušena. Aplikacijo sem preizkusila, ker sem jo videla oglaševano večkrat, in sem bila popolnoma presenečena. Ta aplikacija je POMOČ, ki jo rabiš za šolo, in ponuja toliko stvari, kot so vaje in povzetki, ki so bili meni osebno ZELO koristni.
Anna
iOS uporabnica
Najboljša aplikacija na svetu! Ni besed, ker je preveč dobra
Thomas R
iOS uporabnik
Preprosto neverjetno. Omogoča mi učenje 10x bolje, ta aplikacija si zasluži 10/10. Toplo jo priporočam vsem. Lahko gledam in iščem zapiski. Lahko jih shranim v mapo predmeta. Kadarkoli se lahko vrnem in se učim. Če še nisi preizkusil te aplikacije, res nekaj zamujašː
Basil
Android uporabnik
Ta aplikacija me je naredila veliko bolj samozavestnega pri pripravi na izpite, ne samo zato, ker je povečala moje samozavest z funkcijami, ki ti omogočajo povezovanje z drugimi in se počutiš manj osamljen, ampak tudi zaradi načina, kako je aplikacija sama osredotočena na to, da se počutiš bolje. Enostavna je za navigacijo, zabavna za uporabo in koristna za vsakogar, ki se spopada s čimer koli.
David K
iOS uporabnik
Aplikacija je preprosto odlična! Vse kar moram naredit je, da vpišem temo v iskalno vrstico in dobim odgovor super hitro. Ne rabim gledat 10 YouTube videov, da razumem nekaj, tako da privarčujem čas. Toplo priporočam!
Sudenaz Ocak
Android uporabnica
V šoli sem bila res slaba pri matematiki, ampak zahvaljujoč aplikaciji se mi zdaj gre bolje. Tako hvaležna sem, da ste naredili to aplikacijo.
Greenlight Bonnie
uporabnica Androida
zelo zanesljiva aplikacija za pomoč in razvoj vaših idej o matematiki, angleščini in drugih sorodnih temah pri vašem delu. prosim uporabite to aplikacijo, če se spopadaš s težavami na določenih področjih, ta aplikacija je ključna za to. škoda, da nisem naredil ocene prej. in je tudi brezplačna, tako da se ne sekiriraj glede tega.
Rohan U
uporabnik Android
Vem, da veliko aplikacij uporablja lažne račune za povečanje svojih ocen, vendar si ta aplikacija zasluži vse to. Prvotno sem dobival 4 na angleških izpitih in tokrat sem dobil oceno 7. Za to aplikacijo nisem vedel do tri dni pred izpitom in mi je ZELO pomagala. Prosim, res mi zaupaj in jo uporabi, saj sem prepričan, da boš tudi ti videl napredek.
Xander S
uporabnik iOS
KVIZI IN KARTICE SO TAKO UPORABNI IN OBOŽUJEM Knowunity AI. TO JE TUDI DOBESEDNO KOT CHATGPT SAMO PAMETNEJŠI!! MI JE POMAGAL TUDI Z MOJIMI PROBLEMI Z MASKARO!! KAKOR TUDI Z MOJIMI PRAVIMI PREDMETI! SEVEDA 😍😁😲🤑💗✨🎀😮
Elisha
uporabnik iOS
Ta aplikacija je res najboljša. Se mi zdi učenje tako dolgočasno, ampak ta aplikacija naredi tako enostavno, da organiziraš vse skupaj in potem lahko vprašaš brezplačno AI, da te preizkusi, tako dobro in lahko enostavno naložiš svoje zadeve. toplo priporočam kot nekdo, ki zdaj rešuje poskusne izpite
Paul T
uporabnik iOS
化学基礎は、身の回りの「なぜ?」を原子レベルで解き明かしてくれる面白い科目だよ。水が氷になったり、鉄が錆びたりする理由が全部わかるようになるし、共通試験でも基本の理解がしっかり問われるから、一緒に攻略していこう!

Dostop do vseh dokumentov
Izboljšaj svoje ocene
Pridruži se milijonom študentov
まず最初に、化学で使う言葉を整理しておこう。ここが曖昧だと後で絶対に混乱するから、しっかり押さえておこうね。
物質っていうのは、質量をもって空間を占めるものすべて。空気も水も君の机も全部物質だよ。そして物質は純物質と混合物に分けられる。
純物質は1種類の物質だけでできているもので、単体と化合物に分かれる。単体は酸素(O₂)や鉄(Fe)みたいに1種類の元素だけでできているもの。化合物は水(H₂O)や二酸化炭素(CO₂)みたいに2種類以上の元素が結合しているものだ。
一方、混合物は食塩水や空気みたいに複数の純物質が混ざったもの。これはろ過や蒸留といった物理的な方法で分離できるのが特徴だよ。
覚えるコツ: 単体は「単純」、化合物は「合成」、混合物は「混ぜた」ってイメージで覚えよう!

Dostop do vseh dokumentov
Izboljšaj svoje ocene
Pridruži se milijonom študentov
すべての物質は、とても小さな原子からできている。原子は物質を構成する基本的な粒子で、化学的な方法ではこれ以上分割できないんだ。
原子の中心には原子核があって、その周りを電子が回っている。原子核は陽子(正の電荷)と中性子(電荷なし)からできているよ。原子全体では陽子の数と電子の数が等しいから、電気的に中性になっている。
重要なのは、原子番号 = 陽子の数 = 電子の数で、質量数 = 陽子の数 + 中性子の数ということ。元素の種類は原子番号(つまり陽子の数)で決まるから、これは絶対覚えよう!
同位体っていうのは、同じ元素でも中性子の数が違う原子のこと。例えば水素には軽水素(¹H)、重水素(²H)、三重水素(³H)があるんだ。
ポイント: 原子番号が元素を決める!これさえ覚えておけば、どんな問題も怖くないよ。

Dostop do vseh dokumentov
Izboljšaj svoje ocene
Pridruži se milijonom študentov
原子が電子を失ったり受け取ったりすると、イオンになる。電子を失うと陽イオン(例:Na⁺)、電子を受け取ると陰イオン(例:Cl⁻)になるよ。
原子同士が結びつく方法には主に2つある。イオン結合は陽イオンと陰イオンが静電気的な力で結びつく結合で、主に金属と非金属の間でできる。塩化ナトリウム(NaCl)がいい例だね。
共有結合は原子同士が電子を共有して結びつく結合で、主に非金属同士でできる。水(H₂O)やメタン(CH₄)がその例だよ。
この2つの結合の違いをしっかり理解しておけば、物質の性質も予想できるようになるから、しっかり区別しよう。
覚え方: イオン結合は「引き合う」、共有結合は「分け合う」って覚えると忘れないよ!

Dostop do vseh dokumentov
Izboljšaj svoje ocene
Pridruži se milijonom študentov
原子や分子は超小さいから、個数で数えるのは現実的じゃない。そこで登場するのが物質量で、単位は**mol(モル)**だよ。
1 molは6.02×10²³個の粒子の集まりのこと。この数をアボガドロ定数って呼ぶんだ。鉛筆12本を1ダースって呼ぶのと同じ感覚だね。
モル質量(g/mol)は、物質1 molあたりの質量のこと。原子量や分子量にg/molをつけた数値と同じになるよ。例えば水(H₂O)の分子量は18だから、水のモル質量は18 g/molで、水18gには水分子が1 mol含まれているってことだ。
質量(g)、物質量(mol)、粒子の数(個)の変換は化学基礎の超重要ポイント!これができないと先に進めないから、しっかり練習しよう。
計算のコツ: 必ず単位も一緒に書こう。gなのかmolなのか個なのかを意識すれば、計算ミスがぐっと減るよ!

Dostop do vseh dokumentov
Izboljšaj svoje ocene
Pridruži se milijonom študentov
例題1: 原子の構造 炭素原子¹²₆Cについて、陽子、中性子、電子の数を求めてみよう。
記号の見方を覚えておこう。左下が原子番号、左上が質量数だ。原子番号6だから陽子は6個、電気的に中性だから電子も6個。中性子は質量数12 - 陽子6 = 6個だね。
例題2: 物質量の計算 二酸化炭素(CO₂)22gは何molか?また、分子は何個含まれているか?
まずCO₂の分子量を計算:12 + 16×2 = 44。だからモル質量は44 g/mol。
物質量 = 22g ÷ 44 g/mol = 0.50 mol
分子の数 = 0.50 mol × 6.0×10²³ /mol = 3.0×10²³個
この手順を覚えておけば、どんな計算問題も解けるようになるよ!
成功の秘訣: 例題を何度も解いて、計算の流れを体に覚えさせよう。慣れれば絶対にできる!

Dostop do vseh dokumentov
Izboljšaj svoje ocene
Pridruži se milijonom študentov
ここからは、よく間違えやすいポイントをまとめておくね。
原子番号と質量数は絶対に間違えないこと!原子番号(陽子の数)が元素を決める大事な数字だよ。
同素体と同位体も混乱しやすい。同素体は同じ元素からなる単体で性質が違うもの(酸素O₂とオゾンO₃など)。同位体は同じ元素で中性子の数が違う原子(¹Hと²H)だ。
モル計算では、分子と原子の区別に注意しよう。「水1 molに含まれる水素原子は何mol?」って問題では、H₂O分子1個にH原子が2個あるから、答えは2 molになるよ。
これらのポイントを押さえておけば、テストでも自信を持って解答できるはず!
試験対策: 計算問題では必ず単位を書いて、最後に答えが妥当かチェックする習慣をつけよう。

Dostop do vseh dokumentov
Izboljšaj svoje ocene
Pridruži se milijonom študentov
試験前に必ずチェックしておきたいポイントをまとめたよ。
物質の分類: 純物質(単体・化合物)と混合物の違いを具体例と一緒に覚えておこう。
原子の構造: 原子番号 = 陽子の数、質量数 = 陽子の数 + 中性子の数。これは化学の基本中の基本だ。
イオン: 電子のやり取りで生じる。陽イオンは電子を失い、陰イオンは電子を受け取る。
物質量: 1 mol = 6.02×10²³個。質量(g)↔ 物質量(mol)↔ 粒子の数(個)の変換を完璧にしよう。
これらをしっかり理解していれば、化学基礎の土台はバッチリ!次のステップに自信を持って進めるよ。
最終アドバイス: 理解したら必ず問題を解いて確認しよう。知識を使えるようになってこそ、本当の理解だからね!
Naš AI Spremljevalec je orodje umetne inteligence, osredotočeno na dijake, ki ponuja več kot le odgovore. Zgrajen na milijonih virov Knowunity-ja, zagotavlja relevantne informacije, prilagojene načrte učenja, kvize in vsebino neposredno v klepetu ter se prilagaja tvoji individualni poti učenja.
Aplikacijo lahko preneseš iz Google Play Store ali Apple App Store.
Tako je! Uživaj v brezplačnem dostopu do učnih vsebin, se povezuj s sošolci in dobi takojšnjo pomoč – vse na dosegu roke.
2
Pametna orodja NEW
Pretvori te zapiski v: ✓ 50+ vprašanj za vajo ✓ Interaktivne kartice ✓ Celoten poskusni izpit ✓ Osnove za eseje
App Store
Google Play
Aplikacija je res enostavna za uporabo in dobro oblikovana. Našel sem vse, kar sem iskal, in se iz predstavitev ogromno naučil! Aplikacijo bom zagotovo uporabil za razredno nalogo! In seveda mi je tudi super vir navdiha.
Stefan S
iOS uporabnik
Ta aplikacija je res kul. Toliko zapiskov za učenje in pomoči [...]. Moj problemski predmet je na primer francoščina, in aplikacija ima toliko možnosti za pomoč. Zahvaljujoč tej aplikaciji sem izboljšal svojo francoščino. Priporočil bi jo vsem.
Samantha Klich
Android uporabnica
Vau, res sem navdušena. Aplikacijo sem preizkusila, ker sem jo videla oglaševano večkrat, in sem bila popolnoma presenečena. Ta aplikacija je POMOČ, ki jo rabiš za šolo, in ponuja toliko stvari, kot so vaje in povzetki, ki so bili meni osebno ZELO koristni.
Anna
iOS uporabnica
Najboljša aplikacija na svetu! Ni besed, ker je preveč dobra
Thomas R
iOS uporabnik
Preprosto neverjetno. Omogoča mi učenje 10x bolje, ta aplikacija si zasluži 10/10. Toplo jo priporočam vsem. Lahko gledam in iščem zapiski. Lahko jih shranim v mapo predmeta. Kadarkoli se lahko vrnem in se učim. Če še nisi preizkusil te aplikacije, res nekaj zamujašː
Basil
Android uporabnik
Ta aplikacija me je naredila veliko bolj samozavestnega pri pripravi na izpite, ne samo zato, ker je povečala moje samozavest z funkcijami, ki ti omogočajo povezovanje z drugimi in se počutiš manj osamljen, ampak tudi zaradi načina, kako je aplikacija sama osredotočena na to, da se počutiš bolje. Enostavna je za navigacijo, zabavna za uporabo in koristna za vsakogar, ki se spopada s čimer koli.
David K
iOS uporabnik
Aplikacija je preprosto odlična! Vse kar moram naredit je, da vpišem temo v iskalno vrstico in dobim odgovor super hitro. Ne rabim gledat 10 YouTube videov, da razumem nekaj, tako da privarčujem čas. Toplo priporočam!
Sudenaz Ocak
Android uporabnica
V šoli sem bila res slaba pri matematiki, ampak zahvaljujoč aplikaciji se mi zdaj gre bolje. Tako hvaležna sem, da ste naredili to aplikacijo.
Greenlight Bonnie
uporabnica Androida
zelo zanesljiva aplikacija za pomoč in razvoj vaših idej o matematiki, angleščini in drugih sorodnih temah pri vašem delu. prosim uporabite to aplikacijo, če se spopadaš s težavami na določenih področjih, ta aplikacija je ključna za to. škoda, da nisem naredil ocene prej. in je tudi brezplačna, tako da se ne sekiriraj glede tega.
Rohan U
uporabnik Android
Vem, da veliko aplikacij uporablja lažne račune za povečanje svojih ocen, vendar si ta aplikacija zasluži vse to. Prvotno sem dobival 4 na angleških izpitih in tokrat sem dobil oceno 7. Za to aplikacijo nisem vedel do tri dni pred izpitom in mi je ZELO pomagala. Prosim, res mi zaupaj in jo uporabi, saj sem prepričan, da boš tudi ti videl napredek.
Xander S
uporabnik iOS
KVIZI IN KARTICE SO TAKO UPORABNI IN OBOŽUJEM Knowunity AI. TO JE TUDI DOBESEDNO KOT CHATGPT SAMO PAMETNEJŠI!! MI JE POMAGAL TUDI Z MOJIMI PROBLEMI Z MASKARO!! KAKOR TUDI Z MOJIMI PRAVIMI PREDMETI! SEVEDA 😍😁😲🤑💗✨🎀😮
Elisha
uporabnik iOS
Ta aplikacija je res najboljša. Se mi zdi učenje tako dolgočasno, ampak ta aplikacija naredi tako enostavno, da organiziraš vse skupaj in potem lahko vprašaš brezplačno AI, da te preizkusi, tako dobro in lahko enostavno naložiš svoje zadeve. toplo priporočam kot nekdo, ki zdaj rešuje poskusne izpite
Paul T
uporabnik iOS
Aplikacija je res enostavna za uporabo in dobro oblikovana. Našel sem vse, kar sem iskal, in se iz predstavitev ogromno naučil! Aplikacijo bom zagotovo uporabil za razredno nalogo! In seveda mi je tudi super vir navdiha.
Stefan S
iOS uporabnik
Ta aplikacija je res kul. Toliko zapiskov za učenje in pomoči [...]. Moj problemski predmet je na primer francoščina, in aplikacija ima toliko možnosti za pomoč. Zahvaljujoč tej aplikaciji sem izboljšal svojo francoščino. Priporočil bi jo vsem.
Samantha Klich
Android uporabnica
Vau, res sem navdušena. Aplikacijo sem preizkusila, ker sem jo videla oglaševano večkrat, in sem bila popolnoma presenečena. Ta aplikacija je POMOČ, ki jo rabiš za šolo, in ponuja toliko stvari, kot so vaje in povzetki, ki so bili meni osebno ZELO koristni.
Anna
iOS uporabnica
Najboljša aplikacija na svetu! Ni besed, ker je preveč dobra
Thomas R
iOS uporabnik
Preprosto neverjetno. Omogoča mi učenje 10x bolje, ta aplikacija si zasluži 10/10. Toplo jo priporočam vsem. Lahko gledam in iščem zapiski. Lahko jih shranim v mapo predmeta. Kadarkoli se lahko vrnem in se učim. Če še nisi preizkusil te aplikacije, res nekaj zamujašː
Basil
Android uporabnik
Ta aplikacija me je naredila veliko bolj samozavestnega pri pripravi na izpite, ne samo zato, ker je povečala moje samozavest z funkcijami, ki ti omogočajo povezovanje z drugimi in se počutiš manj osamljen, ampak tudi zaradi načina, kako je aplikacija sama osredotočena na to, da se počutiš bolje. Enostavna je za navigacijo, zabavna za uporabo in koristna za vsakogar, ki se spopada s čimer koli.
David K
iOS uporabnik
Aplikacija je preprosto odlična! Vse kar moram naredit je, da vpišem temo v iskalno vrstico in dobim odgovor super hitro. Ne rabim gledat 10 YouTube videov, da razumem nekaj, tako da privarčujem čas. Toplo priporočam!
Sudenaz Ocak
Android uporabnica
V šoli sem bila res slaba pri matematiki, ampak zahvaljujoč aplikaciji se mi zdaj gre bolje. Tako hvaležna sem, da ste naredili to aplikacijo.
Greenlight Bonnie
uporabnica Androida
zelo zanesljiva aplikacija za pomoč in razvoj vaših idej o matematiki, angleščini in drugih sorodnih temah pri vašem delu. prosim uporabite to aplikacijo, če se spopadaš s težavami na določenih področjih, ta aplikacija je ključna za to. škoda, da nisem naredil ocene prej. in je tudi brezplačna, tako da se ne sekiriraj glede tega.
Rohan U
uporabnik Android
Vem, da veliko aplikacij uporablja lažne račune za povečanje svojih ocen, vendar si ta aplikacija zasluži vse to. Prvotno sem dobival 4 na angleških izpitih in tokrat sem dobil oceno 7. Za to aplikacijo nisem vedel do tri dni pred izpitom in mi je ZELO pomagala. Prosim, res mi zaupaj in jo uporabi, saj sem prepričan, da boš tudi ti videl napredek.
Xander S
uporabnik iOS
KVIZI IN KARTICE SO TAKO UPORABNI IN OBOŽUJEM Knowunity AI. TO JE TUDI DOBESEDNO KOT CHATGPT SAMO PAMETNEJŠI!! MI JE POMAGAL TUDI Z MOJIMI PROBLEMI Z MASKARO!! KAKOR TUDI Z MOJIMI PRAVIMI PREDMETI! SEVEDA 😍😁😲🤑💗✨🎀😮
Elisha
uporabnik iOS
Ta aplikacija je res najboljša. Se mi zdi učenje tako dolgočasno, ampak ta aplikacija naredi tako enostavno, da organiziraš vse skupaj in potem lahko vprašaš brezplačno AI, da te preizkusi, tako dobro in lahko enostavno naložiš svoje zadeve. toplo priporočam kot nekdo, ki zdaj rešuje poskusne izpite
Paul T
uporabnik iOS