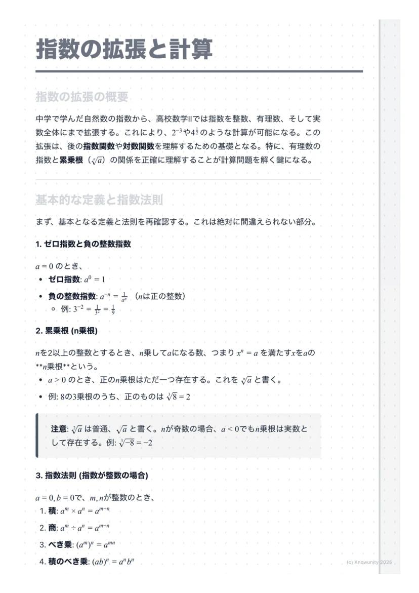
中学の自然数の指数から一気に実数まで指数を拡張するよ。$2^{-3}$や$4^{\frac{1}{2}}$みたいな計算ができるようになって、指数関数や対数関数の土台になる超重要な単元だ。
Registriraj se za ogled vsebineBrezplačno je!
Dostop do vseh dokumentov
Izboljšaj svoje ocene
Pridruži se milijonom študentov
Knowunity AI
Predmeti
Triangle Congruence and Similarity Theorems
Triangle Properties and Classification
Linear Equations and Graphs
Geometric Angle Relationships
Trigonometric Functions and Identities
Equation Solving Techniques
Circle Geometry Fundamentals
Division Operations and Methods
Basic Differentiation Rules
Exponent and Logarithm Properties
Prikaži vse teme
Human Organ Systems
Reproductive Cell Cycles
Biological Sciences Subdisciplines
Cellular Energy Metabolism
Autotrophic Energy Processes
Inheritance Patterns and Principles
Biomolecular Structure and Organization
Cell Cycle and Division Mechanics
Cellular Organization and Development
Biological Structural Organization
Prikaži vse teme
Chemical Sciences and Applications
Atomic Structure and Composition
Molecular Electron Structure Representation
Atomic Electron Behavior
Matter Properties and Water
Mole Concept and Calculations
Gas Laws and Behavior
Periodic Table Organization
Chemical Thermodynamics Fundamentals
Chemical Bond Types and Properties
Prikaži vse teme
European Renaissance and Enlightenment
European Cultural Movements 800-1920
American Revolution Era 1763-1797
American Civil War 1861-1865
Global Imperial Systems
Mongol and Chinese Dynasties
U.S. Presidents and World Leaders
Historical Sources and Documentation
World Wars Era and Impact
World Religious Systems
Prikaži vse teme
Classic and Contemporary Novels
Literary Character Analysis
Rhetorical Theory and Practice
Classic Literary Narratives
Reading Analysis and Interpretation
Narrative Structure and Techniques
English Language Components
Influential English-Language Authors
Basic Sentence Structure
Narrative Voice and Perspective
Prikaži vse teme
52
•
Posodobljeno Mar 19, 2026
•
中学の自然数の指数から一気に実数まで指数を拡張するよ。$2^{-3}$や$4^{\frac{1}{2}}$みたいな計算ができるようになって、指数関数や対数関数の土台になる超重要な単元だ。






君たちの指数の世界がここから一気に広がるよ。中学では自然数だけだった指数が、整数、有理数、そして実数全体まで使えるようになる。
ゼロ指数と負の整数指数が最初のハードル。は覚えるしかないけど、は「マイナスがついたら逆数にする」と覚えよう。例えば$3^{-2} = \frac{1}{3^2} = \frac{1}{9}$。
**累乗根(n乗根)**はを満たすのこと。なら正の乗根がただ一つ存在して、と書く。のときは。
💡 ポイント: 指数法則は中学と同じ。、、、。これは絶対覚えて!

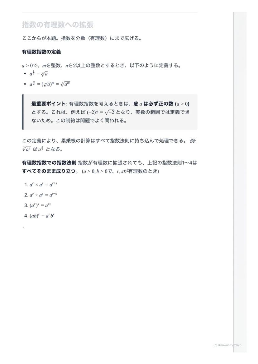
ここからが本格的な高校数学。指数を分数まで拡張するよ。
で、を整数、を2以上の整数とするとき、、と定義する。
超重要:有理数指数を考えるときは、底は必ず正の数にする。なぜならは実数で定義できないから。
この定義のおかげで、累乗根の面倒な計算も指数法則で処理できる。みたいに。
💡 ポイント: 指数法則は有理数指数でもそのまま使える。など、4つの法則すべて健在!

実際に問題を解いて感覚を掴もう。$16^{-\frac{1}{3}}$を計算してみる。
まず底を素因数分解する。$16 = 2^4$。次に指数法則を使う。
$16^{-\frac{1}{3}} = ^{-\frac{1}{3}} = 2^{4 \times } = 2^{-3} = \frac{1}{2^3} = \frac{1}{8}$
手順は①素因数分解 ②指数法則適用 ③負の指数の定義で処理、の3ステップ。
💡 ポイント: 底が大きい数のときは、必ず小さい素数のべき乗で表そう。$81 = 3^432 = 2^5$とか。

を計算する。
戦略:すべての累乗根を分数指数に直してから指数法則でまとめる。
まず変換:、、
式は
指数を通分すると:
答え:(累乗根で表すなら)
💡 ポイント: 複雑な累乗根は必ず分数指数に直す。そうすれば指数法則の足し算・引き算だけで解決!

計算で絶対に注意すべきポイントをチェックしよう。
底の条件を常に意識する。問題文に書いてなくても、があれば暗にが前提。
よくある間違いを表でまとめた:
| 間違いやすい例 | 正しい計算 |
|---|---|
| $\sqrt{a^2 + b^2} = a + b$ | 間違い!$\sqrt{9+16} = 5$だけど$3+4 = 7$ |
| $(2^3)^2 = 2^5$ | 正しくは$2^{3 \times 2} = 2^6 = 64$ |
| $a^{-2} = -a^2$ | 正しくは$a^{-2} = \frac{1}{a^2}$ |
計算の基本方針:①底を素因数分解 ②累乗根を分数指数に変換 ③指数法則で計算 ④必要なら累乗根の形に戻す
💡 試験のコツ: 指数計算は対数関数の基礎にもなる。ここで計算ミスをなくせば、数学II全体の得点力がアップするよ!
Naš AI Spremljevalec je orodje umetne inteligence, osredotočeno na dijake, ki ponuja več kot le odgovore. Zgrajen na milijonih virov Knowunity-ja, zagotavlja relevantne informacije, prilagojene načrte učenja, kvize in vsebino neposredno v klepetu ter se prilagaja tvoji individualni poti učenja.
Aplikacijo lahko preneseš iz Google Play Store ali Apple App Store.
Tako je! Uživaj v brezplačnem dostopu do učnih vsebin, se povezuj s sošolci in dobi takojšnjo pomoč – vse na dosegu roke.
App Store
Google Play
Aplikacija je res enostavna za uporabo in dobro oblikovana. Našel sem vse, kar sem iskal, in se iz predstavitev ogromno naučil! Aplikacijo bom zagotovo uporabil za razredno nalogo! In seveda mi je tudi super vir navdiha.
Stefan S
iOS uporabnik
Ta aplikacija je res kul. Toliko zapiskov za učenje in pomoči [...]. Moj problemski predmet je na primer francoščina, in aplikacija ima toliko možnosti za pomoč. Zahvaljujoč tej aplikaciji sem izboljšal svojo francoščino. Priporočil bi jo vsem.
Samantha Klich
Android uporabnica
Vau, res sem navdušena. Aplikacijo sem preizkusila, ker sem jo videla oglaševano večkrat, in sem bila popolnoma presenečena. Ta aplikacija je POMOČ, ki jo rabiš za šolo, in ponuja toliko stvari, kot so vaje in povzetki, ki so bili meni osebno ZELO koristni.
Anna
iOS uporabnica
Najboljša aplikacija na svetu! Ni besed, ker je preveč dobra
Thomas R
iOS uporabnik
Preprosto neverjetno. Omogoča mi učenje 10x bolje, ta aplikacija si zasluži 10/10. Toplo jo priporočam vsem. Lahko gledam in iščem zapiski. Lahko jih shranim v mapo predmeta. Kadarkoli se lahko vrnem in se učim. Če še nisi preizkusil te aplikacije, res nekaj zamujašː
Basil
Android uporabnik
Ta aplikacija me je naredila veliko bolj samozavestnega pri pripravi na izpite, ne samo zato, ker je povečala moje samozavest z funkcijami, ki ti omogočajo povezovanje z drugimi in se počutiš manj osamljen, ampak tudi zaradi načina, kako je aplikacija sama osredotočena na to, da se počutiš bolje. Enostavna je za navigacijo, zabavna za uporabo in koristna za vsakogar, ki se spopada s čimer koli.
David K
iOS uporabnik
Aplikacija je preprosto odlična! Vse kar moram naredit je, da vpišem temo v iskalno vrstico in dobim odgovor super hitro. Ne rabim gledat 10 YouTube videov, da razumem nekaj, tako da privarčujem čas. Toplo priporočam!
Sudenaz Ocak
Android uporabnica
V šoli sem bila res slaba pri matematiki, ampak zahvaljujoč aplikaciji se mi zdaj gre bolje. Tako hvaležna sem, da ste naredili to aplikacijo.
Greenlight Bonnie
uporabnica Androida
zelo zanesljiva aplikacija za pomoč in razvoj vaših idej o matematiki, angleščini in drugih sorodnih temah pri vašem delu. prosim uporabite to aplikacijo, če se spopadaš s težavami na določenih področjih, ta aplikacija je ključna za to. škoda, da nisem naredil ocene prej. in je tudi brezplačna, tako da se ne sekiriraj glede tega.
Rohan U
uporabnik Android
Vem, da veliko aplikacij uporablja lažne račune za povečanje svojih ocen, vendar si ta aplikacija zasluži vse to. Prvotno sem dobival 4 na angleških izpitih in tokrat sem dobil oceno 7. Za to aplikacijo nisem vedel do tri dni pred izpitom in mi je ZELO pomagala. Prosim, res mi zaupaj in jo uporabi, saj sem prepričan, da boš tudi ti videl napredek.
Xander S
uporabnik iOS
KVIZI IN KARTICE SO TAKO UPORABNI IN OBOŽUJEM Knowunity AI. TO JE TUDI DOBESEDNO KOT CHATGPT SAMO PAMETNEJŠI!! MI JE POMAGAL TUDI Z MOJIMI PROBLEMI Z MASKARO!! KAKOR TUDI Z MOJIMI PRAVIMI PREDMETI! SEVEDA 😍😁😲🤑💗✨🎀😮
Elisha
uporabnik iOS
Ta aplikacija je res najboljša. Se mi zdi učenje tako dolgočasno, ampak ta aplikacija naredi tako enostavno, da organiziraš vse skupaj in potem lahko vprašaš brezplačno AI, da te preizkusi, tako dobro in lahko enostavno naložiš svoje zadeve. toplo priporočam kot nekdo, ki zdaj rešuje poskusne izpite
Paul T
uporabnik iOS
Aplikacija je res enostavna za uporabo in dobro oblikovana. Našel sem vse, kar sem iskal, in se iz predstavitev ogromno naučil! Aplikacijo bom zagotovo uporabil za razredno nalogo! In seveda mi je tudi super vir navdiha.
Stefan S
iOS uporabnik
Ta aplikacija je res kul. Toliko zapiskov za učenje in pomoči [...]. Moj problemski predmet je na primer francoščina, in aplikacija ima toliko možnosti za pomoč. Zahvaljujoč tej aplikaciji sem izboljšal svojo francoščino. Priporočil bi jo vsem.
Samantha Klich
Android uporabnica
Vau, res sem navdušena. Aplikacijo sem preizkusila, ker sem jo videla oglaševano večkrat, in sem bila popolnoma presenečena. Ta aplikacija je POMOČ, ki jo rabiš za šolo, in ponuja toliko stvari, kot so vaje in povzetki, ki so bili meni osebno ZELO koristni.
Anna
iOS uporabnica
Najboljša aplikacija na svetu! Ni besed, ker je preveč dobra
Thomas R
iOS uporabnik
Preprosto neverjetno. Omogoča mi učenje 10x bolje, ta aplikacija si zasluži 10/10. Toplo jo priporočam vsem. Lahko gledam in iščem zapiski. Lahko jih shranim v mapo predmeta. Kadarkoli se lahko vrnem in se učim. Če še nisi preizkusil te aplikacije, res nekaj zamujašː
Basil
Android uporabnik
Ta aplikacija me je naredila veliko bolj samozavestnega pri pripravi na izpite, ne samo zato, ker je povečala moje samozavest z funkcijami, ki ti omogočajo povezovanje z drugimi in se počutiš manj osamljen, ampak tudi zaradi načina, kako je aplikacija sama osredotočena na to, da se počutiš bolje. Enostavna je za navigacijo, zabavna za uporabo in koristna za vsakogar, ki se spopada s čimer koli.
David K
iOS uporabnik
Aplikacija je preprosto odlična! Vse kar moram naredit je, da vpišem temo v iskalno vrstico in dobim odgovor super hitro. Ne rabim gledat 10 YouTube videov, da razumem nekaj, tako da privarčujem čas. Toplo priporočam!
Sudenaz Ocak
Android uporabnica
V šoli sem bila res slaba pri matematiki, ampak zahvaljujoč aplikaciji se mi zdaj gre bolje. Tako hvaležna sem, da ste naredili to aplikacijo.
Greenlight Bonnie
uporabnica Androida
zelo zanesljiva aplikacija za pomoč in razvoj vaših idej o matematiki, angleščini in drugih sorodnih temah pri vašem delu. prosim uporabite to aplikacijo, če se spopadaš s težavami na določenih področjih, ta aplikacija je ključna za to. škoda, da nisem naredil ocene prej. in je tudi brezplačna, tako da se ne sekiriraj glede tega.
Rohan U
uporabnik Android
Vem, da veliko aplikacij uporablja lažne račune za povečanje svojih ocen, vendar si ta aplikacija zasluži vse to. Prvotno sem dobival 4 na angleških izpitih in tokrat sem dobil oceno 7. Za to aplikacijo nisem vedel do tri dni pred izpitom in mi je ZELO pomagala. Prosim, res mi zaupaj in jo uporabi, saj sem prepričan, da boš tudi ti videl napredek.
Xander S
uporabnik iOS
KVIZI IN KARTICE SO TAKO UPORABNI IN OBOŽUJEM Knowunity AI. TO JE TUDI DOBESEDNO KOT CHATGPT SAMO PAMETNEJŠI!! MI JE POMAGAL TUDI Z MOJIMI PROBLEMI Z MASKARO!! KAKOR TUDI Z MOJIMI PRAVIMI PREDMETI! SEVEDA 😍😁😲🤑💗✨🎀😮
Elisha
uporabnik iOS
Ta aplikacija je res najboljša. Se mi zdi učenje tako dolgočasno, ampak ta aplikacija naredi tako enostavno, da organiziraš vse skupaj in potem lahko vprašaš brezplačno AI, da te preizkusi, tako dobro in lahko enostavno naložiš svoje zadeve. toplo priporočam kot nekdo, ki zdaj rešuje poskusne izpite
Paul T
uporabnik iOS
中学の自然数の指数から一気に実数まで指数を拡張するよ。$2^{-3}$や$4^{\frac{1}{2}}$みたいな計算ができるようになって、指数関数や対数関数の土台になる超重要な単元だ。

Dostop do vseh dokumentov
Izboljšaj svoje ocene
Pridruži se milijonom študentov
君たちの指数の世界がここから一気に広がるよ。中学では自然数だけだった指数が、整数、有理数、そして実数全体まで使えるようになる。
ゼロ指数と負の整数指数が最初のハードル。は覚えるしかないけど、は「マイナスがついたら逆数にする」と覚えよう。例えば$3^{-2} = \frac{1}{3^2} = \frac{1}{9}$。
**累乗根(n乗根)**はを満たすのこと。なら正の乗根がただ一つ存在して、と書く。のときは。
💡 ポイント: 指数法則は中学と同じ。、、、。これは絶対覚えて!

Dostop do vseh dokumentov
Izboljšaj svoje ocene
Pridruži se milijonom študentov
ここからが本格的な高校数学。指数を分数まで拡張するよ。
で、を整数、を2以上の整数とするとき、、と定義する。
超重要:有理数指数を考えるときは、底は必ず正の数にする。なぜならは実数で定義できないから。
この定義のおかげで、累乗根の面倒な計算も指数法則で処理できる。みたいに。
💡 ポイント: 指数法則は有理数指数でもそのまま使える。など、4つの法則すべて健在!

Dostop do vseh dokumentov
Izboljšaj svoje ocene
Pridruži se milijonom študentov
実際に問題を解いて感覚を掴もう。$16^{-\frac{1}{3}}$を計算してみる。
まず底を素因数分解する。$16 = 2^4$。次に指数法則を使う。
$16^{-\frac{1}{3}} = ^{-\frac{1}{3}} = 2^{4 \times } = 2^{-3} = \frac{1}{2^3} = \frac{1}{8}$
手順は①素因数分解 ②指数法則適用 ③負の指数の定義で処理、の3ステップ。
💡 ポイント: 底が大きい数のときは、必ず小さい素数のべき乗で表そう。$81 = 3^432 = 2^5$とか。

Dostop do vseh dokumentov
Izboljšaj svoje ocene
Pridruži se milijonom študentov
を計算する。
戦略:すべての累乗根を分数指数に直してから指数法則でまとめる。
まず変換:、、
式は
指数を通分すると:
答え:(累乗根で表すなら)
💡 ポイント: 複雑な累乗根は必ず分数指数に直す。そうすれば指数法則の足し算・引き算だけで解決!

Dostop do vseh dokumentov
Izboljšaj svoje ocene
Pridruži se milijonom študentov
計算で絶対に注意すべきポイントをチェックしよう。
底の条件を常に意識する。問題文に書いてなくても、があれば暗にが前提。
よくある間違いを表でまとめた:
| 間違いやすい例 | 正しい計算 |
|---|---|
| $\sqrt{a^2 + b^2} = a + b$ | 間違い!$\sqrt{9+16} = 5$だけど$3+4 = 7$ |
| $(2^3)^2 = 2^5$ | 正しくは$2^{3 \times 2} = 2^6 = 64$ |
| $a^{-2} = -a^2$ | 正しくは$a^{-2} = \frac{1}{a^2}$ |
計算の基本方針:①底を素因数分解 ②累乗根を分数指数に変換 ③指数法則で計算 ④必要なら累乗根の形に戻す
💡 試験のコツ: 指数計算は対数関数の基礎にもなる。ここで計算ミスをなくせば、数学II全体の得点力がアップするよ!
Naš AI Spremljevalec je orodje umetne inteligence, osredotočeno na dijake, ki ponuja več kot le odgovore. Zgrajen na milijonih virov Knowunity-ja, zagotavlja relevantne informacije, prilagojene načrte učenja, kvize in vsebino neposredno v klepetu ter se prilagaja tvoji individualni poti učenja.
Aplikacijo lahko preneseš iz Google Play Store ali Apple App Store.
Tako je! Uživaj v brezplačnem dostopu do učnih vsebin, se povezuj s sošolci in dobi takojšnjo pomoč – vse na dosegu roke.
1
Pametna orodja NEW
Pretvori te zapiski v: ✓ 50+ vprašanj za vajo ✓ Interaktivne kartice ✓ Celoten poskusni izpit ✓ Osnove za eseje
App Store
Google Play
Aplikacija je res enostavna za uporabo in dobro oblikovana. Našel sem vse, kar sem iskal, in se iz predstavitev ogromno naučil! Aplikacijo bom zagotovo uporabil za razredno nalogo! In seveda mi je tudi super vir navdiha.
Stefan S
iOS uporabnik
Ta aplikacija je res kul. Toliko zapiskov za učenje in pomoči [...]. Moj problemski predmet je na primer francoščina, in aplikacija ima toliko možnosti za pomoč. Zahvaljujoč tej aplikaciji sem izboljšal svojo francoščino. Priporočil bi jo vsem.
Samantha Klich
Android uporabnica
Vau, res sem navdušena. Aplikacijo sem preizkusila, ker sem jo videla oglaševano večkrat, in sem bila popolnoma presenečena. Ta aplikacija je POMOČ, ki jo rabiš za šolo, in ponuja toliko stvari, kot so vaje in povzetki, ki so bili meni osebno ZELO koristni.
Anna
iOS uporabnica
Najboljša aplikacija na svetu! Ni besed, ker je preveč dobra
Thomas R
iOS uporabnik
Preprosto neverjetno. Omogoča mi učenje 10x bolje, ta aplikacija si zasluži 10/10. Toplo jo priporočam vsem. Lahko gledam in iščem zapiski. Lahko jih shranim v mapo predmeta. Kadarkoli se lahko vrnem in se učim. Če še nisi preizkusil te aplikacije, res nekaj zamujašː
Basil
Android uporabnik
Ta aplikacija me je naredila veliko bolj samozavestnega pri pripravi na izpite, ne samo zato, ker je povečala moje samozavest z funkcijami, ki ti omogočajo povezovanje z drugimi in se počutiš manj osamljen, ampak tudi zaradi načina, kako je aplikacija sama osredotočena na to, da se počutiš bolje. Enostavna je za navigacijo, zabavna za uporabo in koristna za vsakogar, ki se spopada s čimer koli.
David K
iOS uporabnik
Aplikacija je preprosto odlična! Vse kar moram naredit je, da vpišem temo v iskalno vrstico in dobim odgovor super hitro. Ne rabim gledat 10 YouTube videov, da razumem nekaj, tako da privarčujem čas. Toplo priporočam!
Sudenaz Ocak
Android uporabnica
V šoli sem bila res slaba pri matematiki, ampak zahvaljujoč aplikaciji se mi zdaj gre bolje. Tako hvaležna sem, da ste naredili to aplikacijo.
Greenlight Bonnie
uporabnica Androida
zelo zanesljiva aplikacija za pomoč in razvoj vaših idej o matematiki, angleščini in drugih sorodnih temah pri vašem delu. prosim uporabite to aplikacijo, če se spopadaš s težavami na določenih področjih, ta aplikacija je ključna za to. škoda, da nisem naredil ocene prej. in je tudi brezplačna, tako da se ne sekiriraj glede tega.
Rohan U
uporabnik Android
Vem, da veliko aplikacij uporablja lažne račune za povečanje svojih ocen, vendar si ta aplikacija zasluži vse to. Prvotno sem dobival 4 na angleških izpitih in tokrat sem dobil oceno 7. Za to aplikacijo nisem vedel do tri dni pred izpitom in mi je ZELO pomagala. Prosim, res mi zaupaj in jo uporabi, saj sem prepričan, da boš tudi ti videl napredek.
Xander S
uporabnik iOS
KVIZI IN KARTICE SO TAKO UPORABNI IN OBOŽUJEM Knowunity AI. TO JE TUDI DOBESEDNO KOT CHATGPT SAMO PAMETNEJŠI!! MI JE POMAGAL TUDI Z MOJIMI PROBLEMI Z MASKARO!! KAKOR TUDI Z MOJIMI PRAVIMI PREDMETI! SEVEDA 😍😁😲🤑💗✨🎀😮
Elisha
uporabnik iOS
Ta aplikacija je res najboljša. Se mi zdi učenje tako dolgočasno, ampak ta aplikacija naredi tako enostavno, da organiziraš vse skupaj in potem lahko vprašaš brezplačno AI, da te preizkusi, tako dobro in lahko enostavno naložiš svoje zadeve. toplo priporočam kot nekdo, ki zdaj rešuje poskusne izpite
Paul T
uporabnik iOS
Aplikacija je res enostavna za uporabo in dobro oblikovana. Našel sem vse, kar sem iskal, in se iz predstavitev ogromno naučil! Aplikacijo bom zagotovo uporabil za razredno nalogo! In seveda mi je tudi super vir navdiha.
Stefan S
iOS uporabnik
Ta aplikacija je res kul. Toliko zapiskov za učenje in pomoči [...]. Moj problemski predmet je na primer francoščina, in aplikacija ima toliko možnosti za pomoč. Zahvaljujoč tej aplikaciji sem izboljšal svojo francoščino. Priporočil bi jo vsem.
Samantha Klich
Android uporabnica
Vau, res sem navdušena. Aplikacijo sem preizkusila, ker sem jo videla oglaševano večkrat, in sem bila popolnoma presenečena. Ta aplikacija je POMOČ, ki jo rabiš za šolo, in ponuja toliko stvari, kot so vaje in povzetki, ki so bili meni osebno ZELO koristni.
Anna
iOS uporabnica
Najboljša aplikacija na svetu! Ni besed, ker je preveč dobra
Thomas R
iOS uporabnik
Preprosto neverjetno. Omogoča mi učenje 10x bolje, ta aplikacija si zasluži 10/10. Toplo jo priporočam vsem. Lahko gledam in iščem zapiski. Lahko jih shranim v mapo predmeta. Kadarkoli se lahko vrnem in se učim. Če še nisi preizkusil te aplikacije, res nekaj zamujašː
Basil
Android uporabnik
Ta aplikacija me je naredila veliko bolj samozavestnega pri pripravi na izpite, ne samo zato, ker je povečala moje samozavest z funkcijami, ki ti omogočajo povezovanje z drugimi in se počutiš manj osamljen, ampak tudi zaradi načina, kako je aplikacija sama osredotočena na to, da se počutiš bolje. Enostavna je za navigacijo, zabavna za uporabo in koristna za vsakogar, ki se spopada s čimer koli.
David K
iOS uporabnik
Aplikacija je preprosto odlična! Vse kar moram naredit je, da vpišem temo v iskalno vrstico in dobim odgovor super hitro. Ne rabim gledat 10 YouTube videov, da razumem nekaj, tako da privarčujem čas. Toplo priporočam!
Sudenaz Ocak
Android uporabnica
V šoli sem bila res slaba pri matematiki, ampak zahvaljujoč aplikaciji se mi zdaj gre bolje. Tako hvaležna sem, da ste naredili to aplikacijo.
Greenlight Bonnie
uporabnica Androida
zelo zanesljiva aplikacija za pomoč in razvoj vaših idej o matematiki, angleščini in drugih sorodnih temah pri vašem delu. prosim uporabite to aplikacijo, če se spopadaš s težavami na določenih področjih, ta aplikacija je ključna za to. škoda, da nisem naredil ocene prej. in je tudi brezplačna, tako da se ne sekiriraj glede tega.
Rohan U
uporabnik Android
Vem, da veliko aplikacij uporablja lažne račune za povečanje svojih ocen, vendar si ta aplikacija zasluži vse to. Prvotno sem dobival 4 na angleških izpitih in tokrat sem dobil oceno 7. Za to aplikacijo nisem vedel do tri dni pred izpitom in mi je ZELO pomagala. Prosim, res mi zaupaj in jo uporabi, saj sem prepričan, da boš tudi ti videl napredek.
Xander S
uporabnik iOS
KVIZI IN KARTICE SO TAKO UPORABNI IN OBOŽUJEM Knowunity AI. TO JE TUDI DOBESEDNO KOT CHATGPT SAMO PAMETNEJŠI!! MI JE POMAGAL TUDI Z MOJIMI PROBLEMI Z MASKARO!! KAKOR TUDI Z MOJIMI PRAVIMI PREDMETI! SEVEDA 😍😁😲🤑💗✨🎀😮
Elisha
uporabnik iOS
Ta aplikacija je res najboljša. Se mi zdi učenje tako dolgočasno, ampak ta aplikacija naredi tako enostavno, da organiziraš vse skupaj in potem lahko vprašaš brezplačno AI, da te preizkusi, tako dobro in lahko enostavno naložiš svoje zadeve. toplo priporočam kot nekdo, ki zdaj rešuje poskusne izpite
Paul T
uporabnik iOS