化学の計算って難しそう?でも実は、**モル(mol)**という単位を理解すれば、目に見えない原子や分子の世界と、実際に測れる質量や体積を簡単につなげることができるんだ。化学反応の量的計算は、たった3つのステップで解けるようになる!
Registriraj se za ogled vsebineBrezplačno je!
Dostop do vseh dokumentov
Izboljšaj svoje ocene
Pridruži se milijonom študentov
Knowunity AI
Predmeti
Triangle Congruence and Similarity Theorems
Triangle Properties and Classification
Linear Equations and Graphs
Geometric Angle Relationships
Trigonometric Functions and Identities
Equation Solving Techniques
Circle Geometry Fundamentals
Division Operations and Methods
Basic Differentiation Rules
Exponent and Logarithm Properties
Prikaži vse teme
Human Organ Systems
Reproductive Cell Cycles
Biological Sciences Subdisciplines
Cellular Energy Metabolism
Autotrophic Energy Processes
Inheritance Patterns and Principles
Biomolecular Structure and Organization
Cell Cycle and Division Mechanics
Cellular Organization and Development
Biological Structural Organization
Prikaži vse teme
Chemical Sciences and Applications
Atomic Structure and Composition
Molecular Electron Structure Representation
Atomic Electron Behavior
Matter Properties and Water
Mole Concept and Calculations
Gas Laws and Behavior
Periodic Table Organization
Chemical Thermodynamics Fundamentals
Chemical Bond Types and Properties
Prikaži vse teme
European Renaissance and Enlightenment
European Cultural Movements 800-1920
American Revolution Era 1763-1797
American Civil War 1861-1865
Global Imperial Systems
Mongol and Chinese Dynasties
U.S. Presidents and World Leaders
Historical Sources and Documentation
World Wars Era and Impact
World Religious Systems
Prikaži vse teme
Classic and Contemporary Novels
Literary Character Analysis
Rhetorical Theory and Practice
Classic Literary Narratives
Reading Analysis and Interpretation
Narrative Structure and Techniques
English Language Components
Influential English-Language Authors
Basic Sentence Structure
Narrative Voice and Perspective
Prikaži vse teme
62
•
Posodobljeno May 13, 2026
•
化学の計算って難しそう?でも実は、**モル(mol)**という単位を理解すれば、目に見えない原子や分子の世界と、実際に測れる質量や体積を簡単につなげることができるんだ。化学反応の量的計算は、たった3つのステップで解けるようになる!







原子や分子は超小さいから、一つずつ数えたり重さを測ったりするのは無理だよね。そこで登場するのが**モル(mol)**という単位!これを使えば、見えない原子の世界と実際の実験をつなげられる。
アボガドロ定数(6.02×10²³個/mol)がキーポイント。どんな粒子でも1mol集まると、必ずこの数になる。水分子でも塩の粒でも同じ!
**物質量(mol)**は「粒子の個数÷アボガドロ定数」で計算できる。これが化学計算の基本単位になるから、しっかり覚えよう。
💡 覚えておこう: 1mol = 6.02×10²³個(どんな粒子でも同じ!)

原子量・分子量・式量は全部「相対的な重さ」を表していて、単位はない。でもモル質量は「g/mol」の単位がついて、実際の計算で使える形になる。
計算のコツは、原子量に「g/mol」をつけるとモル質量になることを覚えること!
💡 計算のコツ: 原子量18 → モル質量18g/mol(数値は同じ!)

**物質量(mol)**を中心にして、質量・粒子数・気体の体積が全部つながっている。この関係を覚えれば、どんな変換でもできるようになる。
3つの重要な公式:
特に気体の22.4L/molは標準状態(0℃、1気圧)でしか使えないから注意!液体や固体には絶対に使っちゃダメ。
💡 注意: 22.4L/molは標準状態の気体だけ!他の条件では使えない

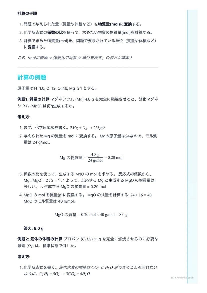
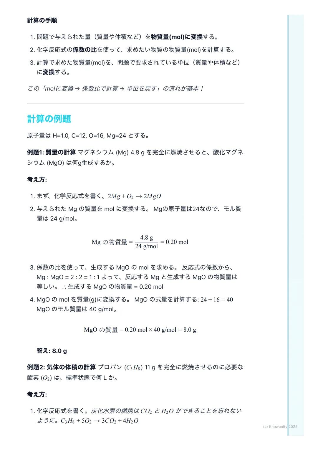
化学反応式の係数って、実はすごく重要!この係数の比 = 物質量(mol)の比になるんだ。質量の比じゃないから間違えないで。
例:CH₄ + 2O₂ → CO₂ + 2H₂O 係数の比 1:2:1:2 = mol比 1:2:1:2
つまり、1molのメタンが反応すると、2molの酸素が必要で、1molの二酸化炭素と2molの水ができる。
計算の3ステップが超重要:
💡 最重要: 係数の比 = mol比(質量比じゃない!)

例題1: Mg 4.8gを燃焼させると、MgOは何g生成する?
ステップ1: Mgをmolに変換 → 4.8g ÷ 24g/mol = 0.20mol ステップ2: 反応式 2Mg + O₂ → 2MgO から、Mg:MgO = 1:1 ステップ3: MgOの質量 → 0.20mol × 40g/mol = 8.0g
例題2: C₃H₈ 11gを燃焼させるのに必要なO₂の体積(標準状態)は?
ステップ1: C₃H₈をmolに変換 → 11g ÷ 44g/mol = 0.25mol ステップ2: 反応式から C₃H₈:O₂ = 1:5 → O₂は 0.25mol × 5 = 1.25mol ステップ3: 体積に変換 → 1.25mol × 22.4L/mol = 28L
💡 計算のコツ: 単位を必ず書いて、3ステップを確実に実行!

テストでよくあるミス:
覚えておくべき原子量:H=1, C=12, N=14, O=16, Na=23, S=32, Cl=35.5, Ca=40
要点整理:
💡 合格への道: この3ステップを問題集でたくさん練習すれば必ずできる!
Naš AI Spremljevalec je orodje umetne inteligence, osredotočeno na dijake, ki ponuja več kot le odgovore. Zgrajen na milijonih virov Knowunity-ja, zagotavlja relevantne informacije, prilagojene načrte učenja, kvize in vsebino neposredno v klepetu ter se prilagaja tvoji individualni poti učenja.
Aplikacijo lahko preneseš iz Google Play Store ali Apple App Store.
Tako je! Uživaj v brezplačnem dostopu do učnih vsebin, se povezuj s sošolci in dobi takojšnjo pomoč – vse na dosegu roke.
App Store
Google Play
Aplikacija je res enostavna za uporabo in dobro oblikovana. Našel sem vse, kar sem iskal, in se iz predstavitev ogromno naučil! Aplikacijo bom zagotovo uporabil za razredno nalogo! In seveda mi je tudi super vir navdiha.
Stefan S
iOS uporabnik
Ta aplikacija je res kul. Toliko zapiskov za učenje in pomoči [...]. Moj problemski predmet je na primer francoščina, in aplikacija ima toliko možnosti za pomoč. Zahvaljujoč tej aplikaciji sem izboljšal svojo francoščino. Priporočil bi jo vsem.
Samantha Klich
Android uporabnica
Vau, res sem navdušena. Aplikacijo sem preizkusila, ker sem jo videla oglaševano večkrat, in sem bila popolnoma presenečena. Ta aplikacija je POMOČ, ki jo rabiš za šolo, in ponuja toliko stvari, kot so vaje in povzetki, ki so bili meni osebno ZELO koristni.
Anna
iOS uporabnica
Najboljša aplikacija na svetu! Ni besed, ker je preveč dobra
Thomas R
iOS uporabnik
Preprosto neverjetno. Omogoča mi učenje 10x bolje, ta aplikacija si zasluži 10/10. Toplo jo priporočam vsem. Lahko gledam in iščem zapiski. Lahko jih shranim v mapo predmeta. Kadarkoli se lahko vrnem in se učim. Če še nisi preizkusil te aplikacije, res nekaj zamujašː
Basil
Android uporabnik
Ta aplikacija me je naredila veliko bolj samozavestnega pri pripravi na izpite, ne samo zato, ker je povečala moje samozavest z funkcijami, ki ti omogočajo povezovanje z drugimi in se počutiš manj osamljen, ampak tudi zaradi načina, kako je aplikacija sama osredotočena na to, da se počutiš bolje. Enostavna je za navigacijo, zabavna za uporabo in koristna za vsakogar, ki se spopada s čimer koli.
David K
iOS uporabnik
Aplikacija je preprosto odlična! Vse kar moram naredit je, da vpišem temo v iskalno vrstico in dobim odgovor super hitro. Ne rabim gledat 10 YouTube videov, da razumem nekaj, tako da privarčujem čas. Toplo priporočam!
Sudenaz Ocak
Android uporabnica
V šoli sem bila res slaba pri matematiki, ampak zahvaljujoč aplikaciji se mi zdaj gre bolje. Tako hvaležna sem, da ste naredili to aplikacijo.
Greenlight Bonnie
uporabnica Androida
zelo zanesljiva aplikacija za pomoč in razvoj vaših idej o matematiki, angleščini in drugih sorodnih temah pri vašem delu. prosim uporabite to aplikacijo, če se spopadaš s težavami na določenih področjih, ta aplikacija je ključna za to. škoda, da nisem naredil ocene prej. in je tudi brezplačna, tako da se ne sekiriraj glede tega.
Rohan U
uporabnik Android
Vem, da veliko aplikacij uporablja lažne račune za povečanje svojih ocen, vendar si ta aplikacija zasluži vse to. Prvotno sem dobival 4 na angleških izpitih in tokrat sem dobil oceno 7. Za to aplikacijo nisem vedel do tri dni pred izpitom in mi je ZELO pomagala. Prosim, res mi zaupaj in jo uporabi, saj sem prepričan, da boš tudi ti videl napredek.
Xander S
uporabnik iOS
KVIZI IN KARTICE SO TAKO UPORABNI IN OBOŽUJEM Knowunity AI. TO JE TUDI DOBESEDNO KOT CHATGPT SAMO PAMETNEJŠI!! MI JE POMAGAL TUDI Z MOJIMI PROBLEMI Z MASKARO!! KAKOR TUDI Z MOJIMI PRAVIMI PREDMETI! SEVEDA 😍😁😲🤑💗✨🎀😮
Elisha
uporabnik iOS
Ta aplikacija je res najboljša. Se mi zdi učenje tako dolgočasno, ampak ta aplikacija naredi tako enostavno, da organiziraš vse skupaj in potem lahko vprašaš brezplačno AI, da te preizkusi, tako dobro in lahko enostavno naložiš svoje zadeve. toplo priporočam kot nekdo, ki zdaj rešuje poskusne izpite
Paul T
uporabnik iOS
Aplikacija je res enostavna za uporabo in dobro oblikovana. Našel sem vse, kar sem iskal, in se iz predstavitev ogromno naučil! Aplikacijo bom zagotovo uporabil za razredno nalogo! In seveda mi je tudi super vir navdiha.
Stefan S
iOS uporabnik
Ta aplikacija je res kul. Toliko zapiskov za učenje in pomoči [...]. Moj problemski predmet je na primer francoščina, in aplikacija ima toliko možnosti za pomoč. Zahvaljujoč tej aplikaciji sem izboljšal svojo francoščino. Priporočil bi jo vsem.
Samantha Klich
Android uporabnica
Vau, res sem navdušena. Aplikacijo sem preizkusila, ker sem jo videla oglaševano večkrat, in sem bila popolnoma presenečena. Ta aplikacija je POMOČ, ki jo rabiš za šolo, in ponuja toliko stvari, kot so vaje in povzetki, ki so bili meni osebno ZELO koristni.
Anna
iOS uporabnica
Najboljša aplikacija na svetu! Ni besed, ker je preveč dobra
Thomas R
iOS uporabnik
Preprosto neverjetno. Omogoča mi učenje 10x bolje, ta aplikacija si zasluži 10/10. Toplo jo priporočam vsem. Lahko gledam in iščem zapiski. Lahko jih shranim v mapo predmeta. Kadarkoli se lahko vrnem in se učim. Če še nisi preizkusil te aplikacije, res nekaj zamujašː
Basil
Android uporabnik
Ta aplikacija me je naredila veliko bolj samozavestnega pri pripravi na izpite, ne samo zato, ker je povečala moje samozavest z funkcijami, ki ti omogočajo povezovanje z drugimi in se počutiš manj osamljen, ampak tudi zaradi načina, kako je aplikacija sama osredotočena na to, da se počutiš bolje. Enostavna je za navigacijo, zabavna za uporabo in koristna za vsakogar, ki se spopada s čimer koli.
David K
iOS uporabnik
Aplikacija je preprosto odlična! Vse kar moram naredit je, da vpišem temo v iskalno vrstico in dobim odgovor super hitro. Ne rabim gledat 10 YouTube videov, da razumem nekaj, tako da privarčujem čas. Toplo priporočam!
Sudenaz Ocak
Android uporabnica
V šoli sem bila res slaba pri matematiki, ampak zahvaljujoč aplikaciji se mi zdaj gre bolje. Tako hvaležna sem, da ste naredili to aplikacijo.
Greenlight Bonnie
uporabnica Androida
zelo zanesljiva aplikacija za pomoč in razvoj vaših idej o matematiki, angleščini in drugih sorodnih temah pri vašem delu. prosim uporabite to aplikacijo, če se spopadaš s težavami na določenih področjih, ta aplikacija je ključna za to. škoda, da nisem naredil ocene prej. in je tudi brezplačna, tako da se ne sekiriraj glede tega.
Rohan U
uporabnik Android
Vem, da veliko aplikacij uporablja lažne račune za povečanje svojih ocen, vendar si ta aplikacija zasluži vse to. Prvotno sem dobival 4 na angleških izpitih in tokrat sem dobil oceno 7. Za to aplikacijo nisem vedel do tri dni pred izpitom in mi je ZELO pomagala. Prosim, res mi zaupaj in jo uporabi, saj sem prepričan, da boš tudi ti videl napredek.
Xander S
uporabnik iOS
KVIZI IN KARTICE SO TAKO UPORABNI IN OBOŽUJEM Knowunity AI. TO JE TUDI DOBESEDNO KOT CHATGPT SAMO PAMETNEJŠI!! MI JE POMAGAL TUDI Z MOJIMI PROBLEMI Z MASKARO!! KAKOR TUDI Z MOJIMI PRAVIMI PREDMETI! SEVEDA 😍😁😲🤑💗✨🎀😮
Elisha
uporabnik iOS
Ta aplikacija je res najboljša. Se mi zdi učenje tako dolgočasno, ampak ta aplikacija naredi tako enostavno, da organiziraš vse skupaj in potem lahko vprašaš brezplačno AI, da te preizkusi, tako dobro in lahko enostavno naložiš svoje zadeve. toplo priporočam kot nekdo, ki zdaj rešuje poskusne izpite
Paul T
uporabnik iOS
化学の計算って難しそう?でも実は、**モル(mol)**という単位を理解すれば、目に見えない原子や分子の世界と、実際に測れる質量や体積を簡単につなげることができるんだ。化学反応の量的計算は、たった3つのステップで解けるようになる!

Dostop do vseh dokumentov
Izboljšaj svoje ocene
Pridruži se milijonom študentov
原子や分子は超小さいから、一つずつ数えたり重さを測ったりするのは無理だよね。そこで登場するのが**モル(mol)**という単位!これを使えば、見えない原子の世界と実際の実験をつなげられる。
アボガドロ定数(6.02×10²³個/mol)がキーポイント。どんな粒子でも1mol集まると、必ずこの数になる。水分子でも塩の粒でも同じ!
**物質量(mol)**は「粒子の個数÷アボガドロ定数」で計算できる。これが化学計算の基本単位になるから、しっかり覚えよう。
💡 覚えておこう: 1mol = 6.02×10²³個(どんな粒子でも同じ!)

Dostop do vseh dokumentov
Izboljšaj svoje ocene
Pridruži se milijonom študentov
原子量・分子量・式量は全部「相対的な重さ」を表していて、単位はない。でもモル質量は「g/mol」の単位がついて、実際の計算で使える形になる。
計算のコツは、原子量に「g/mol」をつけるとモル質量になることを覚えること!
💡 計算のコツ: 原子量18 → モル質量18g/mol(数値は同じ!)

Dostop do vseh dokumentov
Izboljšaj svoje ocene
Pridruži se milijonom študentov
**物質量(mol)**を中心にして、質量・粒子数・気体の体積が全部つながっている。この関係を覚えれば、どんな変換でもできるようになる。
3つの重要な公式:
特に気体の22.4L/molは標準状態(0℃、1気圧)でしか使えないから注意!液体や固体には絶対に使っちゃダメ。
💡 注意: 22.4L/molは標準状態の気体だけ!他の条件では使えない

Dostop do vseh dokumentov
Izboljšaj svoje ocene
Pridruži se milijonom študentov
化学反応式の係数って、実はすごく重要!この係数の比 = 物質量(mol)の比になるんだ。質量の比じゃないから間違えないで。
例:CH₄ + 2O₂ → CO₂ + 2H₂O 係数の比 1:2:1:2 = mol比 1:2:1:2
つまり、1molのメタンが反応すると、2molの酸素が必要で、1molの二酸化炭素と2molの水ができる。
計算の3ステップが超重要:
💡 最重要: 係数の比 = mol比(質量比じゃない!)

Dostop do vseh dokumentov
Izboljšaj svoje ocene
Pridruži se milijonom študentov
例題1: Mg 4.8gを燃焼させると、MgOは何g生成する?
ステップ1: Mgをmolに変換 → 4.8g ÷ 24g/mol = 0.20mol ステップ2: 反応式 2Mg + O₂ → 2MgO から、Mg:MgO = 1:1 ステップ3: MgOの質量 → 0.20mol × 40g/mol = 8.0g
例題2: C₃H₈ 11gを燃焼させるのに必要なO₂の体積(標準状態)は?
ステップ1: C₃H₈をmolに変換 → 11g ÷ 44g/mol = 0.25mol ステップ2: 反応式から C₃H₈:O₂ = 1:5 → O₂は 0.25mol × 5 = 1.25mol ステップ3: 体積に変換 → 1.25mol × 22.4L/mol = 28L
💡 計算のコツ: 単位を必ず書いて、3ステップを確実に実行!

Dostop do vseh dokumentov
Izboljšaj svoje ocene
Pridruži se milijonom študentov
テストでよくあるミス:
覚えておくべき原子量:H=1, C=12, N=14, O=16, Na=23, S=32, Cl=35.5, Ca=40
要点整理:
💡 合格への道: この3ステップを問題集でたくさん練習すれば必ずできる!
Naš AI Spremljevalec je orodje umetne inteligence, osredotočeno na dijake, ki ponuja več kot le odgovore. Zgrajen na milijonih virov Knowunity-ja, zagotavlja relevantne informacije, prilagojene načrte učenja, kvize in vsebino neposredno v klepetu ter se prilagaja tvoji individualni poti učenja.
Aplikacijo lahko preneseš iz Google Play Store ali Apple App Store.
Tako je! Uživaj v brezplačnem dostopu do učnih vsebin, se povezuj s sošolci in dobi takojšnjo pomoč – vse na dosegu roke.
2
Pametna orodja NEW
Pretvori te zapiski v: ✓ 50+ vprašanj za vajo ✓ Interaktivne kartice ✓ Celoten poskusni izpit ✓ Osnove za eseje
App Store
Google Play
Aplikacija je res enostavna za uporabo in dobro oblikovana. Našel sem vse, kar sem iskal, in se iz predstavitev ogromno naučil! Aplikacijo bom zagotovo uporabil za razredno nalogo! In seveda mi je tudi super vir navdiha.
Stefan S
iOS uporabnik
Ta aplikacija je res kul. Toliko zapiskov za učenje in pomoči [...]. Moj problemski predmet je na primer francoščina, in aplikacija ima toliko možnosti za pomoč. Zahvaljujoč tej aplikaciji sem izboljšal svojo francoščino. Priporočil bi jo vsem.
Samantha Klich
Android uporabnica
Vau, res sem navdušena. Aplikacijo sem preizkusila, ker sem jo videla oglaševano večkrat, in sem bila popolnoma presenečena. Ta aplikacija je POMOČ, ki jo rabiš za šolo, in ponuja toliko stvari, kot so vaje in povzetki, ki so bili meni osebno ZELO koristni.
Anna
iOS uporabnica
Najboljša aplikacija na svetu! Ni besed, ker je preveč dobra
Thomas R
iOS uporabnik
Preprosto neverjetno. Omogoča mi učenje 10x bolje, ta aplikacija si zasluži 10/10. Toplo jo priporočam vsem. Lahko gledam in iščem zapiski. Lahko jih shranim v mapo predmeta. Kadarkoli se lahko vrnem in se učim. Če še nisi preizkusil te aplikacije, res nekaj zamujašː
Basil
Android uporabnik
Ta aplikacija me je naredila veliko bolj samozavestnega pri pripravi na izpite, ne samo zato, ker je povečala moje samozavest z funkcijami, ki ti omogočajo povezovanje z drugimi in se počutiš manj osamljen, ampak tudi zaradi načina, kako je aplikacija sama osredotočena na to, da se počutiš bolje. Enostavna je za navigacijo, zabavna za uporabo in koristna za vsakogar, ki se spopada s čimer koli.
David K
iOS uporabnik
Aplikacija je preprosto odlična! Vse kar moram naredit je, da vpišem temo v iskalno vrstico in dobim odgovor super hitro. Ne rabim gledat 10 YouTube videov, da razumem nekaj, tako da privarčujem čas. Toplo priporočam!
Sudenaz Ocak
Android uporabnica
V šoli sem bila res slaba pri matematiki, ampak zahvaljujoč aplikaciji se mi zdaj gre bolje. Tako hvaležna sem, da ste naredili to aplikacijo.
Greenlight Bonnie
uporabnica Androida
zelo zanesljiva aplikacija za pomoč in razvoj vaših idej o matematiki, angleščini in drugih sorodnih temah pri vašem delu. prosim uporabite to aplikacijo, če se spopadaš s težavami na določenih področjih, ta aplikacija je ključna za to. škoda, da nisem naredil ocene prej. in je tudi brezplačna, tako da se ne sekiriraj glede tega.
Rohan U
uporabnik Android
Vem, da veliko aplikacij uporablja lažne račune za povečanje svojih ocen, vendar si ta aplikacija zasluži vse to. Prvotno sem dobival 4 na angleških izpitih in tokrat sem dobil oceno 7. Za to aplikacijo nisem vedel do tri dni pred izpitom in mi je ZELO pomagala. Prosim, res mi zaupaj in jo uporabi, saj sem prepričan, da boš tudi ti videl napredek.
Xander S
uporabnik iOS
KVIZI IN KARTICE SO TAKO UPORABNI IN OBOŽUJEM Knowunity AI. TO JE TUDI DOBESEDNO KOT CHATGPT SAMO PAMETNEJŠI!! MI JE POMAGAL TUDI Z MOJIMI PROBLEMI Z MASKARO!! KAKOR TUDI Z MOJIMI PRAVIMI PREDMETI! SEVEDA 😍😁😲🤑💗✨🎀😮
Elisha
uporabnik iOS
Ta aplikacija je res najboljša. Se mi zdi učenje tako dolgočasno, ampak ta aplikacija naredi tako enostavno, da organiziraš vse skupaj in potem lahko vprašaš brezplačno AI, da te preizkusi, tako dobro in lahko enostavno naložiš svoje zadeve. toplo priporočam kot nekdo, ki zdaj rešuje poskusne izpite
Paul T
uporabnik iOS
Aplikacija je res enostavna za uporabo in dobro oblikovana. Našel sem vse, kar sem iskal, in se iz predstavitev ogromno naučil! Aplikacijo bom zagotovo uporabil za razredno nalogo! In seveda mi je tudi super vir navdiha.
Stefan S
iOS uporabnik
Ta aplikacija je res kul. Toliko zapiskov za učenje in pomoči [...]. Moj problemski predmet je na primer francoščina, in aplikacija ima toliko možnosti za pomoč. Zahvaljujoč tej aplikaciji sem izboljšal svojo francoščino. Priporočil bi jo vsem.
Samantha Klich
Android uporabnica
Vau, res sem navdušena. Aplikacijo sem preizkusila, ker sem jo videla oglaševano večkrat, in sem bila popolnoma presenečena. Ta aplikacija je POMOČ, ki jo rabiš za šolo, in ponuja toliko stvari, kot so vaje in povzetki, ki so bili meni osebno ZELO koristni.
Anna
iOS uporabnica
Najboljša aplikacija na svetu! Ni besed, ker je preveč dobra
Thomas R
iOS uporabnik
Preprosto neverjetno. Omogoča mi učenje 10x bolje, ta aplikacija si zasluži 10/10. Toplo jo priporočam vsem. Lahko gledam in iščem zapiski. Lahko jih shranim v mapo predmeta. Kadarkoli se lahko vrnem in se učim. Če še nisi preizkusil te aplikacije, res nekaj zamujašː
Basil
Android uporabnik
Ta aplikacija me je naredila veliko bolj samozavestnega pri pripravi na izpite, ne samo zato, ker je povečala moje samozavest z funkcijami, ki ti omogočajo povezovanje z drugimi in se počutiš manj osamljen, ampak tudi zaradi načina, kako je aplikacija sama osredotočena na to, da se počutiš bolje. Enostavna je za navigacijo, zabavna za uporabo in koristna za vsakogar, ki se spopada s čimer koli.
David K
iOS uporabnik
Aplikacija je preprosto odlična! Vse kar moram naredit je, da vpišem temo v iskalno vrstico in dobim odgovor super hitro. Ne rabim gledat 10 YouTube videov, da razumem nekaj, tako da privarčujem čas. Toplo priporočam!
Sudenaz Ocak
Android uporabnica
V šoli sem bila res slaba pri matematiki, ampak zahvaljujoč aplikaciji se mi zdaj gre bolje. Tako hvaležna sem, da ste naredili to aplikacijo.
Greenlight Bonnie
uporabnica Androida
zelo zanesljiva aplikacija za pomoč in razvoj vaših idej o matematiki, angleščini in drugih sorodnih temah pri vašem delu. prosim uporabite to aplikacijo, če se spopadaš s težavami na določenih področjih, ta aplikacija je ključna za to. škoda, da nisem naredil ocene prej. in je tudi brezplačna, tako da se ne sekiriraj glede tega.
Rohan U
uporabnik Android
Vem, da veliko aplikacij uporablja lažne račune za povečanje svojih ocen, vendar si ta aplikacija zasluži vse to. Prvotno sem dobival 4 na angleških izpitih in tokrat sem dobil oceno 7. Za to aplikacijo nisem vedel do tri dni pred izpitom in mi je ZELO pomagala. Prosim, res mi zaupaj in jo uporabi, saj sem prepričan, da boš tudi ti videl napredek.
Xander S
uporabnik iOS
KVIZI IN KARTICE SO TAKO UPORABNI IN OBOŽUJEM Knowunity AI. TO JE TUDI DOBESEDNO KOT CHATGPT SAMO PAMETNEJŠI!! MI JE POMAGAL TUDI Z MOJIMI PROBLEMI Z MASKARO!! KAKOR TUDI Z MOJIMI PRAVIMI PREDMETI! SEVEDA 😍😁😲🤑💗✨🎀😮
Elisha
uporabnik iOS
Ta aplikacija je res najboljša. Se mi zdi učenje tako dolgočasno, ampak ta aplikacija naredi tako enostavno, da organiziraš vse skupaj in potem lahko vprašaš brezplačno AI, da te preizkusi, tako dobro in lahko enostavno naložiš svoje zadeve. toplo priporočam kot nekdo, ki zdaj rešuje poskusne izpite
Paul T
uporabnik iOS